Упр.408 ГДЗ Мерзляк Полонский 6 класс (Математика)
Решение #1
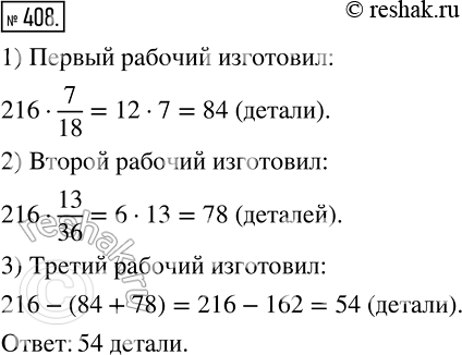
Решение #2

Рассмотрим вариант решения задания из учебника Мерзляк, Полонский, Якир 6 класс, Вентана-Граф:
408 Трое рабочих изготовили 216 деталей. Первый рабочий изготовил 7/18 этих деталей, а второй ? 13/36. Сколько деталей изготовил третий рабочий?
*размещая тексты в комментариях ниже, вы автоматически соглашаетесь с пользовательским соглашением