Упр.408 ГДЗ Никольский Потапов 9 класс (Алгебра)

Решение #1

Изображение 408. Дана последовательность чисел: 2, 4, 6, 8, 10, 12, ....а) Назовите её первый, второй, третий, четвёртый, пятый и шестой члены.б) Запишите формулу общего члена...

Решение #2

Изображение 408. Дана последовательность чисел: 2, 4, 6, 8, 10, 12, ....а) Назовите её первый, второй, третий, четвёртый, пятый и шестой члены.б) Запишите формулу общего члена...

Рассмотрим вариант решения задания из учебника Никольский, Потапов 9 класс, Просвещение:
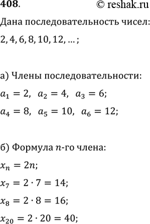
408. Дана последовательность чисел: 2, 4, 6, 8, 10, 12, ....
а) Назовите её первый, второй, третий, четвёртый, пятый и шестой члены.
б) Запишите формулу общего члена последовательности. Найдите седьмой, восьмой и двадцатый члены этой последовательности.
*Цитирирование задания со ссылкой на учебник производится исключительно в учебных целях для лучшего понимания разбора решения задания.
*размещая тексты в комментариях ниже, вы автоматически соглашаетесь с пользовательским соглашением