Упр.409 ГДЗ Мерзляк 8 класс (Алгебра)
Решение #1
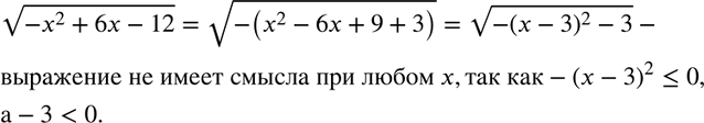
Решение #2
Решение #3

Рассмотрим вариант решения задания из учебника Мерзляк, Полонская, Якир 8 класс, Вентана-Граф:
409. Докажите, что не существует такого значения х, при котором имеет смысл выражение корень (-х2+6х-12).
*размещая тексты в комментариях ниже, вы автоматически соглашаетесь с пользовательским соглашением