Упр.410 ГДЗ Мерзляк 8 класс (Алгебра)
Решение #1
Решение #2
Решение #3

Рассмотрим вариант решения задания из учебника Мерзляк, Полонская, Якир 8 класс, Вентана-Граф:
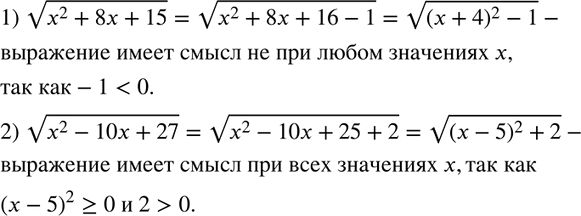
410. Какое из данных выражений имеет смысл при любом значении х:
1) корень (x2+8х+15);
2) корень (x2-10х+27)?
*размещая тексты в комментариях ниже, вы автоматически соглашаетесь с пользовательским соглашением