Упр.418 ГДЗ Муравин 7 класс (Алгебра)
Решение #1

Рассмотрим вариант решения задания из учебника Муравин, Муравина 7 класс, Дрофа:
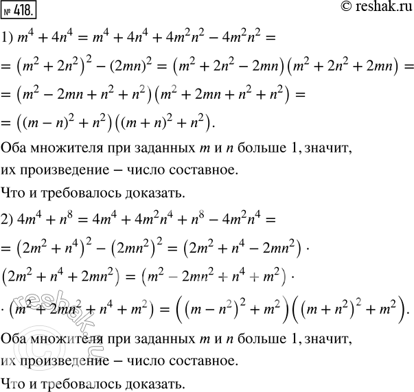
418. Докажите, что при любых натуральных значениях m и n, кроме m = n = 1, число:
1) m^4 + 4n^4 — составное; 2) 4m^4 + n^8 — составное.
*размещая тексты в комментариях ниже, вы автоматически соглашаетесь с пользовательским соглашением