Упр.42 ГДЗ Колягин Ткачёва 10 класс (Алгебра)
Решение #1
Решение #2

Рассмотрим вариант решения задания из учебника Колягин, Ткачёва, Фёдорова 10 класс, Просвещение:
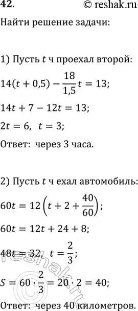
1) Два велосипедиста выехали в одном направлении, причём первый на полчаса раньше второго. Первый велосипедист проезжает за час 14 км, а второй — за 1,5 ч 18 км. Через какое время с момента выезда второго велосипедиста расстояние между ними будет 13 км?
2) Из посёлка в город выехал велосипедист, а через 2 ч 40 мин вслед за ним выехал автомобиль. На каком расстоянии от посёлка автомобилист догонит велосипедиста, если скорость первого 12 км/ч, а второго 60 км/ч?
*размещая тексты в комментариях ниже, вы автоматически соглашаетесь с пользовательским соглашением