Упр.430 ГДЗ Никольский Потапов 7 класс (Алгебра)
Решение #1
Решение #2

Рассмотрим вариант решения задания из учебника Никольский, Потапов 7 класс, Просвещение:
430. Запишите известные вам формулы сокращённого умножения.
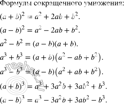
Формулы сокращённого умножения:
(a+b)^2=a^2+2ab+b^2
(a-b)^2=a^2-2ab+b^2
a^2-b^2=(a-b)(a+b)
a^3+b^3=(a+b)(a^2-ab+b^2 )
a^3-b^3=(a-b)(a^2+ab+b^2 )
(a+b)^3=a^3+3a^2 b+3ab^2+b^3
(a-b)^3=a^3-3a^2 b+3ab^2-b^3
*размещая тексты в комментариях ниже, вы автоматически соглашаетесь с пользовательским соглашением