Упр.433 ГДЗ Макарычев Миндюк 9 класс (Углубленный) (Алгебра)
Решение #1

Рассмотрим вариант решения задания из учебника Макарычев, Миндюк, Нешков 9 класс, Просвещение:
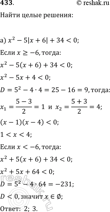
433. Найдите все целые числа, удовлетворяющие неравенству:
а) x^2-5|x+6|+34<0; б) x^2+|x-7|-13<0.
*размещая тексты в комментариях ниже, вы автоматически соглашаетесь с пользовательским соглашением