Упр.446 ГДЗ Никольский Потапов 7 класс (Алгебра)
Решение #1
Решение #2

Рассмотрим вариант решения задания из учебника Никольский, Потапов 7 класс, Просвещение:
446. Вычислите:
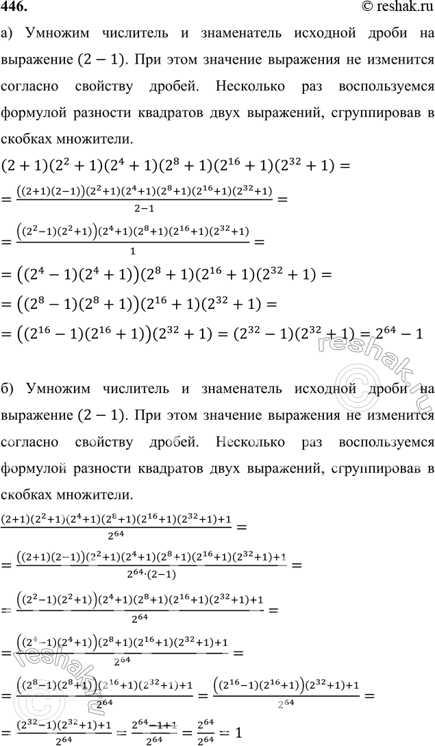
а) (2 + 1)(2^2 + 1)(2^4 + 1)(2^8 + 1)(2^16 + 1)(2^32 + 1);
б) (2 + 1)(2^2 + 2^4 + 1)(2^8 + 1)(2^16 + 1)(2^32 + 1) + 1/2^64;
в) (3 + 2)(З^2 + 2^2)(3^4 + 2^4)(3^8 + 2^8)(3^16 + 2^16)(3^32 + 2^32) + 2^64/3^64
*размещая тексты в комментариях ниже, вы автоматически соглашаетесь с пользовательским соглашением