Упр.449 ГДЗ Колягин Ткачёва 8 класс (Алгебра)
Решение #1

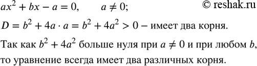
Рассмотрим вариант решения задания из учебника Колягин, Ткачёва, Фёдорова 8 класс, Просвещение:
448. Доказать, что уравнение ax^2+bx-a=0 при a?0 и любом b имеет два различных корня.
*размещая тексты в комментариях ниже, вы автоматически соглашаетесь с пользовательским соглашением