Упр.455 ГДЗ Никольский Потапов 8 класс (Алгебра)
Решение #1

Рассмотрим вариант решения задания из учебника Никольский, Потапов 8 класс, Просвещение:
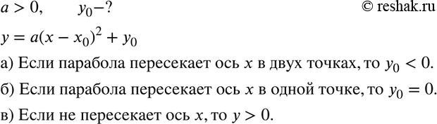
455. Пусть а > 0. Каким должно быть число у0, чтобы парабола у = а(х - х0)2 + у0:
а) пересекала ось Oх в двух точках;
б) пересекала ось Ох в одной точке;
в) не пересекала ось Ох?
*размещая тексты в комментариях ниже, вы автоматически соглашаетесь с пользовательским соглашением