Упр.465 ГДЗ Муравин 7 класс (Алгебра)
Решение #1

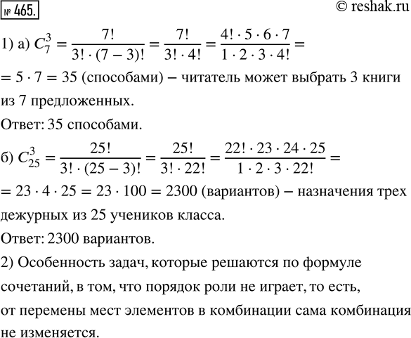
Рассмотрим вариант решения задания из учебника Муравин, Муравина 7 класс, Дрофа:
465. 1) Решите задачи по формуле сочетаний.
а) Сколькими способами читатель может выбрать 3 книги из 7 предложенных?
б) Сколько имеется вариантов назначения трёх дежурных из 25 учеников класса?
2) Объясните, в чём особенность задач, которые решаются по формуле сочетаний.
*размещая тексты в комментариях ниже, вы автоматически соглашаетесь с пользовательским соглашением