Упр.471 ГДЗ Дорофеев Суворова 9 класс (Алгебра)
Решение #1

Рассмотрим вариант решения задания из учебника Дорофеев, Суворова, Бунимович 9 класс, Просвещение:
471.
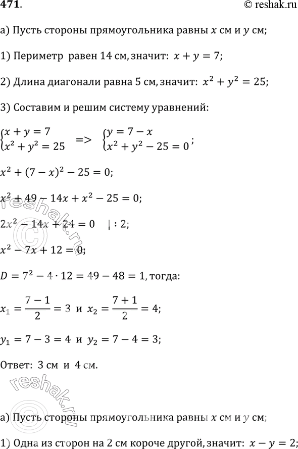
а) Периметр прямоугольника 14 см, а длина его диагонали 5 см. Найдите стороны прямоугольника.
б) Одна из сторон прямоугольника на 2 см короче другой, а его диагональ равна 10 см. Найдите стороны прямоугольника.
*размещая тексты в комментариях ниже, вы автоматически соглашаетесь с пользовательским соглашением