Упр.480 ГДЗ Дорофеев Суворова 9 класс (Алгебра)
Решение #1

Рассмотрим вариант решения задания из учебника Дорофеев, Суворова, Бунимович 9 класс, Просвещение:
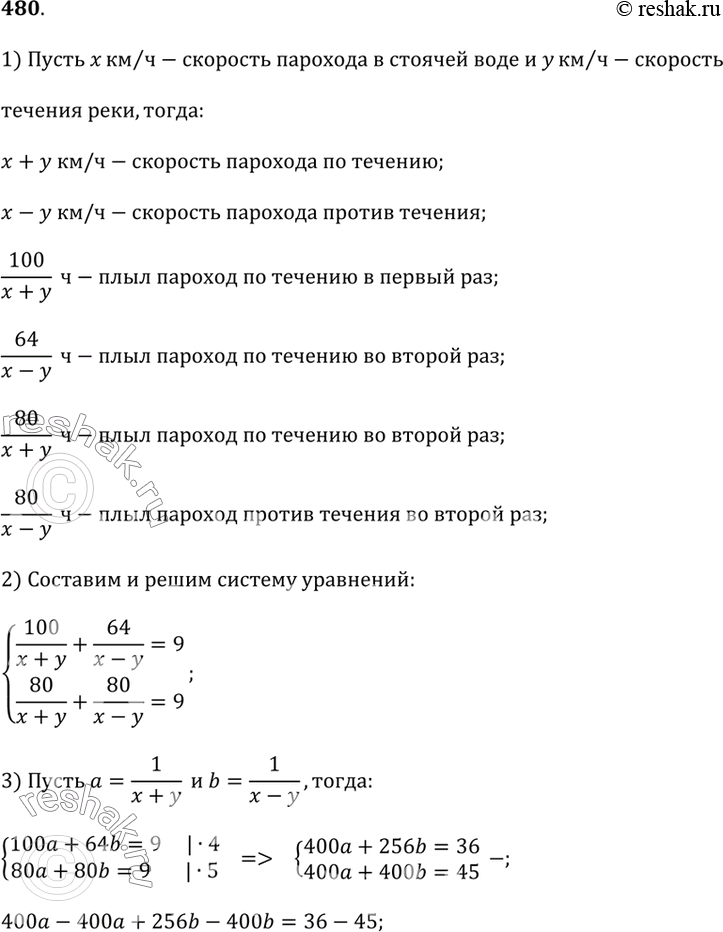
480. Пароход прошёл 100 км по течению реки и 64 км против течения за 9 ч. В другой раз за это же время он прошёл 80 км против течения и вернулся обратно. Определите скорость парохода в стоячей воде и скорость течения.
*размещая тексты в комментариях ниже, вы автоматически соглашаетесь с пользовательским соглашением