Упр.488 ГДЗ Колягин Ткачёва 8 класс (Алгебра)
Решение #1

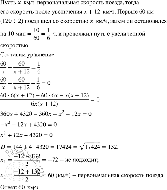
Рассмотрим вариант решения задания из учебника Колягин, Ткачёва, Фёдорова 8 класс, Просвещение:
488. На середине пути между станциями A и B поезд был задержан на 10 мин. Чтобы прибыть в B по расписанию, машинисту пришлось первоначальную скорость поезда увеличить на 12 км/ч. Найти первоначальную скорость поезда, если известно, что расстояние между станциями равно 120 км.
*размещая тексты в комментариях ниже, вы автоматически соглашаетесь с пользовательским соглашением