Упр.5 ГДЗ Колягин Ткачёва 11 класс (Алгебра)
Решение #1
Решение #2

Рассмотрим вариант решения задания из учебника Колягин, Ткачёва, Фёдорова 11 класс, Просвещение:
Найти область определения функции (5—6).
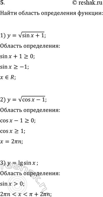
5. 1) y = корень sinx + 1;
2) y = корень cosx -1;
3) y = lgsinx;
4) y = корень 2cosx-1;
5) y = корень 1-2sinx;
6) y = lncosx.
*размещая тексты в комментариях ниже, вы автоматически соглашаетесь с пользовательским соглашением