Упр.5.97 ГДЗ Виленкин Жохов 6 класс Часть 2, Просвещение (Математика)

Решение #1

Изображение 5.97. Решите уравнение:а) 7x - 21 = 6x + 3;      д) 8 + 27а = 10 + 26а;б) -10n + 7 = -11n - 3;   е) 13 - 7x = 14 - 8x;в) 5с + 13 = 6с + 23;     ж) 9n + 6 = -4 +...

Решение #2

Изображение 5.97. Решите уравнение:а) 7x - 21 = 6x + 3;      д) 8 + 27а = 10 + 26а;б) -10n + 7 = -11n - 3;   е) 13 - 7x = 14 - 8x;в) 5с + 13 = 6с + 23;     ж) 9n + 6 = -4 +...
Дополнительное изображение
Дополнительное изображение
Дополнительное изображение
Дополнительное изображение
Дополнительное изображение

Рассмотрим вариант решения задания из учебника Виленкин, Жохов, Чесноков 6 класс, Просвещение:
5.97. Решите уравнение:
а) 7x - 21 = 6x + 3; д) 8 + 27а = 10 + 26а;
б) -10n + 7 = -11n - 3; е) 13 - 7x = 14 - 8x;
в) 5с + 13 = 6с + 23; ж) 9n + 6 = -4 + 10n;
г) -24с - 9 = 23с - 9; з) 2 - 5x = 4 - 6x.
Известно, что корни уравнения не изменяются, если какое-нибудь слагаемое перенести из одной части уравнения в другую, изменив при этом его знак, то есть при переносе слагаемого из левой части в правую или наоборот, необходимо поменять его знак на противоположный.
Для решений данных уравнений соберём в левой части уравнения все слагаемые, содержащие неизвестные, а в правой – не содержащие неизвестное, затем приведём подобные слагаемые, то есть сложим их коэффициенты и полученный результат умножим на общую буквенную часть.
При этом помним, что:
- для того, чтобы сложить два числа с разными знаками, необходимо найти модули слагаемых и из большего модуля вычесть меньший; перед полученным числом поставить знак слагаемого с большим модулем.
- для того, чтобы сложить два отрицательных числа, необходимо найти и сложить модули слагаемых; перед полученным числом поставить знак «-».
- для того, чтобы из данного числа вычесть другое, необходимо к уменьшаемому прибавить число, противоположное вычитаемому.
а) 7x-21=6x+3
Данное уравнение можно записать в виде: 7x+(-21)=6x+3
То есть в левой части уравнения два слагаемых 7x и (-21) , а в правой - 6x и 4.
Первые слагаемые левой и правой частей содержат неизвестное, а вторые – нет.
Значит, второе слагаемое из левой части переносим в правую часть, поменяв знак, то есть, так как (-21) имеет знак минус, то в правой части уравнения данное слагаемое будет с плюсом.
В это же время первое слагаемое правой части переносим в левую часть, так как слагаемое 6x в правой части имеет знак плюс, то в левой части данное слагаемое будет с минусом, получаем: 7x-6x=21+3
Приводим подобные слагаемые, получаем: x=24 .
б) -10n+7=-11n-3
Данное уравнение можно записать в виде:
-10n+7=-11n+(-3)
То есть в левой части уравнения два слагаемых (-10n) и 7, а в правой - (-11n) и (-3).
Первые слагаемые левой и правой частей содержат неизвестное, а вторые – нет.
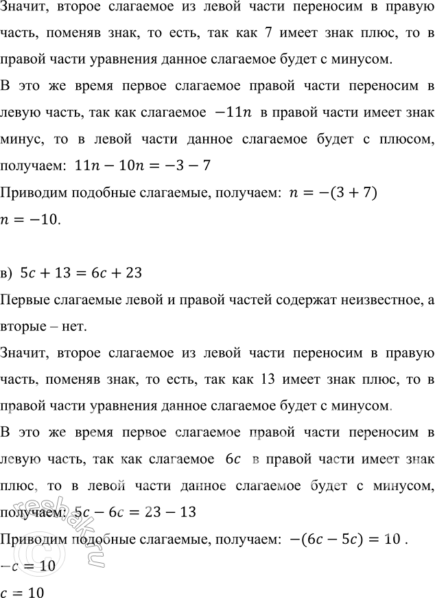
Значит, второе слагаемое из левой части переносим в правую часть, поменяв знак, то есть, так как 7 имеет знак плюс, то в правой части уравнения данное слагаемое будет с минусом.
В это же время первое слагаемое правой части переносим в левую часть, так как слагаемое -11n в правой части имеет знак минус, то в левой части данное слагаемое будет с плюсом, получаем: 11n-10n=-3-7
Приводим подобные слагаемые, получаем: n=-(3+7)
n=-10.
в) 5c+13=6c+23
Первые слагаемые левой и правой частей содержат неизвестное, а вторые – нет.
Значит, второе слагаемое из левой части переносим в правую часть, поменяв знак, то есть, так как 13 имеет знак плюс, то в правой части уравнения данное слагаемое будет с минусом.
В это же время первое слагаемое правой части переносим в левую часть, так как слагаемое 6c в правой части имеет знак плюс, то в левой части данное слагаемое будет с минусом, получаем: 5c-6c=23-13
Приводим подобные слагаемые, получаем: -(6c-5c)=10 .
-c=10
c=10
г) -24c-9=23c-9
Данное уравнение можно записать в виде:
-24c+(-9)=23c+(-9)
То есть в левой части уравнения два слагаемых -24c и (-9) , а в правой - 23c и (-9).
Первые слагаемые левой и правой частей содержат неизвестное, а вторые – нет.
Значит, второе слагаемое из левой части переносим в правую часть, поменяв знак, то есть, так как (-9) имеет знак минус, то в правой части уравнения данное слагаемое будет с плюсом.
В это же время первое слагаемое правой части переносим в левую часть, так как слагаемое 23c в правой части имеет знак плюс, то в левой части данное слагаемое будет с минусом, получаем: -24c-23c=9-9
Приводим подобные слагаемые, получаем: -(24c+23c)=0
-47c=0
В полученном уравнении неизвестен множитель c.
Для того, чтобы найти неизвестный множитель, необходимо произведение разделить на известный множитель, тогда
c=0:(-47) или, выполнив деление, c=0 .
д) 8+27a=10+26a
Первые слагаемые левой и правой частей не содержат неизвестное, а вторые – содержат.
Значит, первое слагаемое из левой части переносим в правую часть, поменяв знак, то есть, так как 8 имеет знак плюс, то в правой части уравнения данное слагаемое будет с минусом.
В это же время второе слагаемое правой части переносим в левую часть, так как слагаемое 26a в правой части имеет знак плюс, то в левой части данное слагаемое будет с минусом, получаем: 27a-26a=10-8
Приводим подобные слагаемые, получаем: a=2 .
е) 13-7x=14-8x
Данное уравнение можно записать в виде:
13+(-7x)=14+(-8x)
То есть в левой части уравнения два слагаемых 13 и (-7x) , а в правой - 14 и (-8x).
Первые слагаемые левой и правой частей не содержат неизвестное, а вторые – содержат.
Значит, первое слагаемое из левой части переносим в правую часть, поменяв знак, то есть, так как 13 имеет знак плюс, то в правой части уравнения данное слагаемое будет с минусом.
В это же время второе слагаемое правой части переносим в левую часть, так как слагаемое -8x в правой части имеет знак плюс, то в левой части данное слагаемое будет с плюсом, получаем: 8x-7x=14-13
Приводим подобные слагаемые, получаем: x=1 .
ж) 9n+6=-4+10n
Второе слагаемое из левой части переносим в правую часть, поменяв знак, то есть, так как 6 имеет знак плюс, то в правой части уравнения данное слагаемое будет с минусом.
В это же время второе слагаемое правой части переносим в левую часть, так как слагаемое 10n в правой части имеет знак плюс, то в левой части данное слагаемое будет с минусом, получаем: 9n-10n=-6-4
Приводим подобные слагаемые, получаем:
-(10n-9n)=-(6+4) .
-n=-10
n=10
з) 2-5x=4-6x
Данное уравнение можно записать в виде:2+(-5x)=4+(-6x)
То есть в левой части уравнения два слагаемых 2 и (-5x) , а в правой - 4 и (-6x) .
Первые слагаемые левой и правой частей не содержат неизвестное, а вторые – содержат.
Значит, первое слагаемое из левой части переносим в правую часть, поменяв знак, то есть, так как 2 имеет знак плюс, то в правой части уравнения данное слагаемое будет с минусом.
В это же время второе слагаемое правой части переносим в левую часть, так как слагаемое -6x в правой части имеет знак минус, то в левой части данное слагаемое будет с плюсом, получаем: 6x-5x=4-2
Приводим подобные слагаемые, получаем: x=2 .
*Цитирирование задания со ссылкой на учебник производится исключительно в учебных целях для лучшего понимания разбора решения задания.
*размещая тексты в комментариях ниже, вы автоматически соглашаетесь с пользовательским соглашением