Упр.51 ГДЗ Муравин 7 класс (Алгебра)
Решение #1

Рассмотрим вариант решения задания из учебника Муравин, Муравина 7 класс, Дрофа:
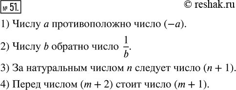
51. Запишите число:
1) противоположное числу а;
2) обратное числу b;
3) следующее за натуральным числом n;
4) предыдущее для натурального числа m + 2.
*размещая тексты в комментариях ниже, вы автоматически соглашаетесь с пользовательским соглашением