Упр.51 ГДЗ Никольский Потапов 7 класс (Алгебра)
Решение #1
Решение #2

Рассмотрим вариант решения задания из учебника Никольский, Потапов 7 класс, Просвещение:
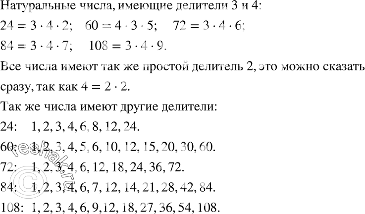
51. Приведите примеры натуральных чисел, имеющих делители 3 и 4. Какие делители, кроме указанных, имеют выбранные натуральные числа?
*размещая тексты в комментариях ниже, вы автоматически соглашаетесь с пользовательским соглашением