Упр.529 ГДЗ Никольский Потапов 8 класс (Алгебра)
Решение #1

Рассмотрим вариант решения задания из учебника Никольский, Потапов 8 класс, Просвещение:
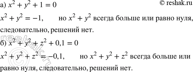
529. Доказываем. Докажите, что уравнение не имеет действительных решений:
а) х2 + у2 + 1 = 0;
б) х2 + у2 + z2 + 0,1 = 0.
*размещая тексты в комментариях ниже, вы автоматически соглашаетесь с пользовательским соглашением