Упр.531 ГДЗ Колягин Ткачёва 9 класс (Алгебра)
Решение #1

Рассмотрим вариант решения задания из учебника Колягин, Ткачёва, Фёдорова 9 класс, Просвещение:
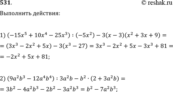
531. Выполнить действия:
1) (-15x^5+10x^4-25x^3):(-5x^2)-3(x-3)(x^2+3x+9);
2) (9a^2 b^3-12a^4 b^4):3a^2 b-b^2·(2+3a^2b).
*размещая тексты в комментариях ниже, вы автоматически соглашаетесь с пользовательским соглашением