Упр.558 ГДЗ Никольский Потапов 8 класс (Алгебра)
Решение #1

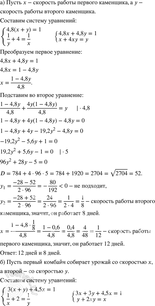
Рассмотрим вариант решения задания из учебника Никольский, Потапов 8 класс, Просвещение:
558. а) Два каменщика, работая вместе, могут выполнить работу за 4,8 дня. Второй каменщик, работая отдельно, мог бы выполнить эту работу на 4 дня быстрее, чем первый. За сколько дней каждый каменщик, работая отдельно, мог бы выполнить эту работу?
б) На уборке урожая два комбайна работали вместе 3 дня. После этого, чтобы закончить работу, первому комбайну потребовалось ещё 4,5 дня. За сколько дней каждый комбайн в отдельности может убрать весь урожай, если первый, работая отдельно, мог бы провести уборку на 2 дня скорее, чем один второй?
*размещая тексты в комментариях ниже, вы автоматически соглашаетесь с пользовательским соглашением