Упр.561 ГДЗ Никольский Потапов 7 класс (Алгебра)
Решение #1
Решение #2

Рассмотрим вариант решения задания из учебника Никольский, Потапов 7 класс, Просвещение:
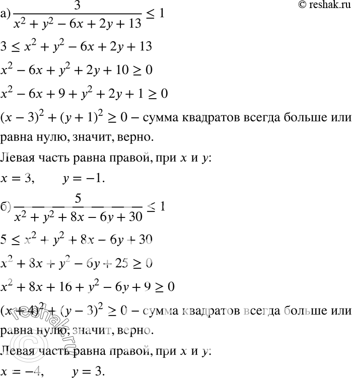
561. Докажите, что для любых чисел х и у верно неравенство:
а) 3/(х2 + у2 - 6х + 2у + 13)<=1;
б) 5/(х2 + у2 + 8х - 6у + 30)<=1.
Определите, при каких значениях х и у левая часть неравенства равна правой.
*размещая тексты в комментариях ниже, вы автоматически соглашаетесь с пользовательским соглашением