Упр.570 ГДЗ Никольский Потапов 8 класс (Алгебра)
Решение #1

Рассмотрим вариант решения задания из учебника Никольский, Потапов 8 класс, Просвещение:
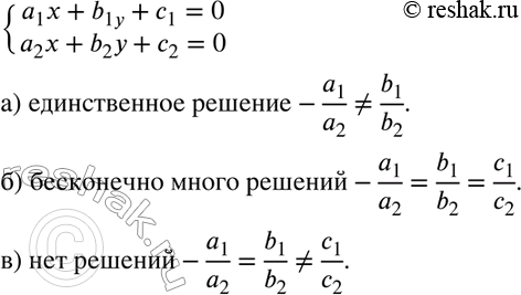
570 Какому условию должны удовлетворять отличные от нуля числа а1, а2, b1, b2, с1, с2, чтобы система уравнений
система
а1х + b1у + c1 = О,
а2х + b2у + с2 = 0:
а) имела единственное решение;
б) имела бесконечно много решений;
в) не имела решений?
*размещая тексты в комментариях ниже, вы автоматически соглашаетесь с пользовательским соглашением