Упр.572 ГДЗ Ткачёва 6 класс (Математика)
Решение #1

Рассмотрим вариант решения задания из учебника Ткачёва 6 класс, Просвещение:
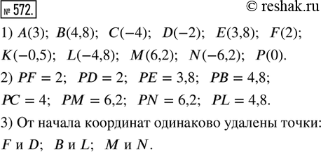
572. 1) Записать координаты точек А, В, С, D, Е, F, К, L, М, N, Р (рис. 222).
2) Найти по рисунку 222 длину отрезка РF, PD, РЕ, РВ, PC, PM, PN, PL (в единичных отрезках).
3) Найти на рисунке 222 пары точек, одинаково удалённых от начала координат.
*размещая тексты в комментариях ниже, вы автоматически соглашаетесь с пользовательским соглашением