Упр.58 ГДЗ Колягин Ткачёва 8 класс (Алгебра)
Решение #1

Рассмотрим вариант решения задания из учебника Колягин, Ткачёва, Фёдорова 8 класс, Просвещение:
58. Верно ли, что:
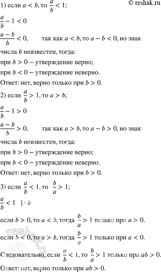
1) если a1, то a>b;
3) если a/b<1, то b/a>1; 4) если a^2<1, то a<1;
5) если a>b, то a^2>b^2; 6) если a
*размещая тексты в комментариях ниже, вы автоматически соглашаетесь с пользовательским соглашением