Упр.583 ГДЗ Муравин 7 класс (Алгебра)
Решение #1

Рассмотрим вариант решения задания из учебника Муравин, Муравина 7 класс, Дрофа:
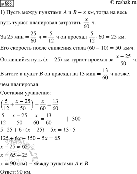
583. 1) Турист планировал ехать на мотороллере из пункта А в В со скоростью 60 км/ч. Однако через 25 мин после отправления из А ему пришлось снизить скорость на 10 км/ч, так как дорога пошла в гору. Из-за этого он приехал в пункт В на 13 мин позже, чем предполагал. Чему равно расстояние между пунктами А и В?
2) Поезд должен был пройти расстояние между станциями В и С со скоростью 96 км/ч. Однако через полтора часа после выхода из В вследствие ремонта пути он был задержан на 30 мин и, чтобы прибыть в С по расписанию, должен был оставшееся расстояние идти со скоростью 108 км/ч. Сколько километров между станциями В и С?
*размещая тексты в комментариях ниже, вы автоматически соглашаетесь с пользовательским соглашением