Упр.59 ГДЗ Муравин 7 класс (Алгебра)
Решение #1

Рассмотрим вариант решения задания из учебника Муравин, Муравина 7 класс, Дрофа:
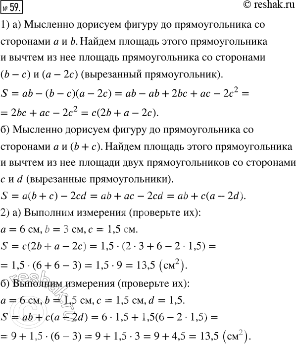
59. 1) Составьте выражения для площадей фигур, изображённых на рисунке 7.
2) Выполните необходимые измерения и вычислите площади фигур.
*размещая тексты в комментариях ниже, вы автоматически соглашаетесь с пользовательским соглашением