Упр.591 ГДЗ Муравин 7 класс (Алгебра)
Решение #1

Рассмотрим вариант решения задания из учебника Муравин, Муравина 7 класс, Дрофа:
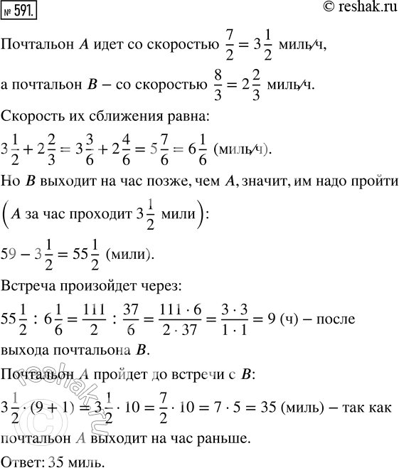
591. Задача из «Всеобщей арифметики» И. Ньютона.
Два почтальона А и В находятся друг от друга на расстоянии 59 миль. Утром они отправляются друг другу навстречу: А проходит в 2 ч 7 миль, В — в 3 ч 8 миль. Но В выходит на час позднее, чем А. Сколько миль пройдёт почтальон А до встречи с В?
*размещая тексты в комментариях ниже, вы автоматически соглашаетесь с пользовательским соглашением