Упр.6.23 ГДЗ Виленкин Жохов 5 класс Часть 2, Просвещение (Математика)

Решение #1

Изображение 6.23. 1) Масса трёх пирожков с капустой и двух ватрушек с творогом равна 770 г. причём пирожок легче ватрушки в 4 раза. Чему равна масса одной ватрушки?2) Масса двух...
Дополнительное изображение

Рассмотрим вариант решения задания из учебника Виленкин, Жохов, Александрова 5 класс, Просвещение:
6.23. 1) Масса трёх пирожков с капустой и двух ватрушек с творогом равна 770 г. причём пирожок легче ватрушки в 4 раза. Чему равна масса одной ватрушки?
2) Масса двух буханок чёрного хлеба и трёх одинаковых батонов белого хлеба равна 2 кг 800 г, причём буханка чёрного хлеба в 2 раза тяжелее батона белого хлеба. Чему равна масса буханки чёрного хлеба?
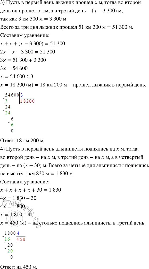
3) За три дня тренировок лыжник прошёл 51 км 300 м, причём за первые два дня он прошёл одинаковое расстояние, а в третий — на 3 км 300 м меньше. Какое расстояние прошёл лыжник в первый день?
4) Альпинисты поднялись на высоту 1 км 830 м за четыре дня. Первые три дня они поднимались на одинаковую высоту, а в четвёртый день — на 30 м больше. Найдите высоту подъёма альпинистов в третий день.
*Цитирирование задания со ссылкой на учебник производится исключительно в учебных целях для лучшего понимания разбора решения задания.
*размещая тексты в комментариях ниже, вы автоматически соглашаетесь с пользовательским соглашением