Упр.604 ГДЗ Никольский Потапов 8 класс (Алгебра)
Решение #1

Рассмотрим вариант решения задания из учебника Никольский, Потапов 8 класс, Просвещение:
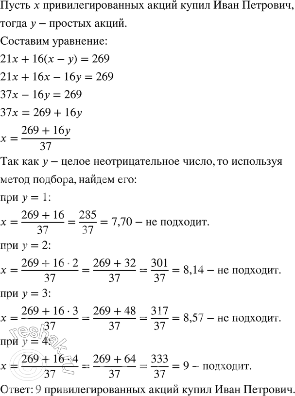
604 Иван Петрович приобрёл в начале года k акций банка «Надежда», часть из которых — простые, а другая часть — привилегированные. За год доход по одной простой акции составил 16 условных денежных единиц, а доход по одной привилегированной акции — 21 условную денежную единицу. Сколько привилегированных акций купил Иван Петрович, если доход за год по купленным акциям составил 269 условных денежных единиц?
*размещая тексты в комментариях ниже, вы автоматически соглашаетесь с пользовательским соглашением