Упр.617 ГДЗ Мерзляк 9 класс (Алгебра)
Решение #1

Рассмотрим вариант решения задания из учебника Мерзляк, Полонская, Якир 9 класс, Вентана-Граф:
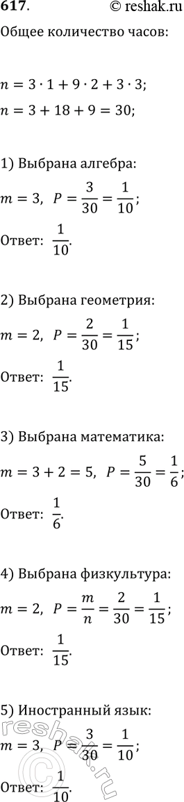
617. Приведённую таблицу называют «Учебный план для 9 класса общеобразовательных организаций Российской Федерации».
Оцените вероятность того, что выбранный наугад урок в недельном расписании 9 класса окажется:
1) алгеброй; 2) геометрией; 3) математикой; 4) физкультурой; 5) иностранным языком.
*размещая тексты в комментариях ниже, вы автоматически соглашаетесь с пользовательским соглашением