Упр.626 ГДЗ Дорофеев Суворова 9 класс (Алгебра)
Решение #1

Рассмотрим вариант решения задания из учебника Дорофеев, Суворова, Бунимович 9 класс, Просвещение:
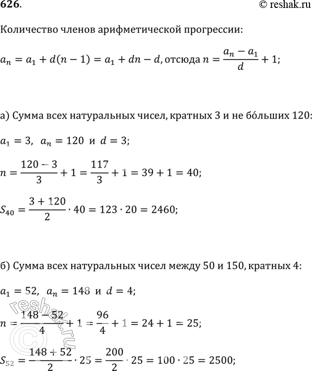
626. Найдите сумму:
а) всех натуральных чисел, кратных 3 и не превосходящих 120;
б) всех натуральных чисел, кратных 4 и заключённых между 50 и 150;
в) всех натуральных чисел, меньших 100, которые не делятся на 5.
*размещая тексты в комментариях ниже, вы автоматически соглашаетесь с пользовательским соглашением