Упр.628 ГДЗ Колягин Ткачёва 9 класс (Алгебра)
Решение #1

Рассмотрим вариант решения задания из учебника Колягин, Ткачёва, Фёдорова 9 класс, Просвещение:
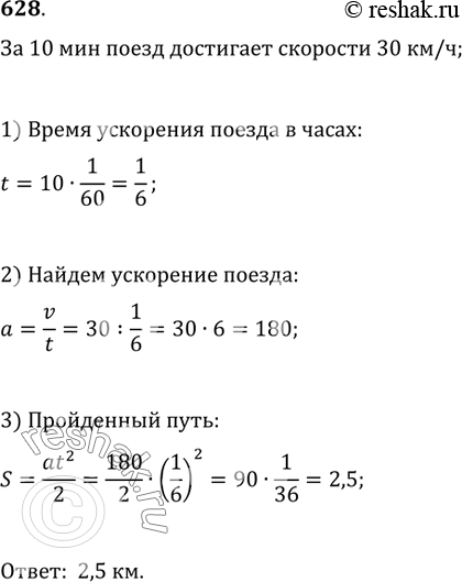
628. Поезд, отходя от станции, равномерно увеличивает скорость и за 10 мин достигает 30 км/ч. Какое расстояние пройдёт поезд за это время?
*размещая тексты в комментариях ниже, вы автоматически соглашаетесь с пользовательским соглашением