Упр.635 ГДЗ Макарычев Миндюк 9 класс (Углубленный) (Алгебра)
Решение #1

Рассмотрим вариант решения задания из учебника Макарычев, Миндюк, Нешков 9 класс, Просвещение:
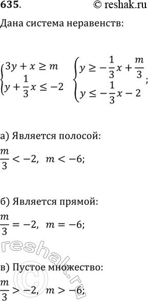
635. При каких значениях параметра m множество точек координатной плоскости, задаваемое системой неравенств {3y+x?m, y+(1/3)x?-2} является:
а) полосой; б) прямой; в) пустым множеством?
*размещая тексты в комментариях ниже, вы автоматически соглашаетесь с пользовательским соглашением