Упр.636 ГДЗ Дорофеев Суворова 9 класс (Алгебра)
Решение #1

Рассмотрим вариант решения задания из учебника Дорофеев, Суворова, Бунимович 9 класс, Просвещение:
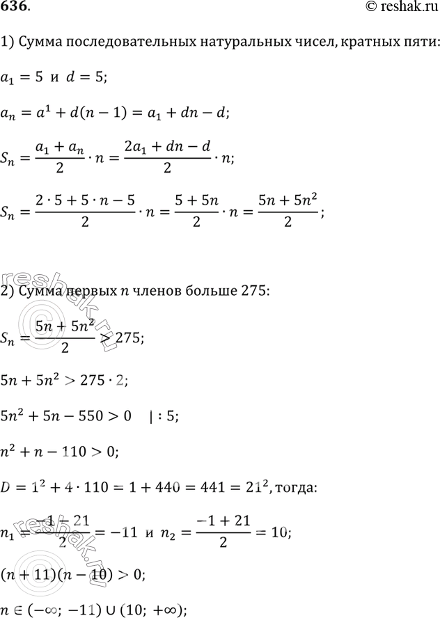
636. Какое наименьшее число последовательных натуральных чисел, кратных 5, надо сложить, чтобы получить сумму, большую 275? большую 330?
*размещая тексты в комментариях ниже, вы автоматически соглашаетесь с пользовательским соглашением