Упр.642 ГДЗ Мерзляк 9 класс (Алгебра)
Решение #1
Решение #2

Рассмотрим вариант решения задания из учебника Мерзляк, Полонская, Якир 9 класс, Вентана-Граф:
642. В коробке лежат 23 карточки, пронумерованные от 1 до 23. Из коробки наугад взяли одну карточку. Какова вероятность того, что на ней записано число:
1) 12;
2) 24;
3) чётное;
4) нечётное;
5) кратное 3;
6) кратное 7;
7) двузначное;
8) простое;
9) в записи которого есть цифра 9;
10) в записи которого есть цифра 1;
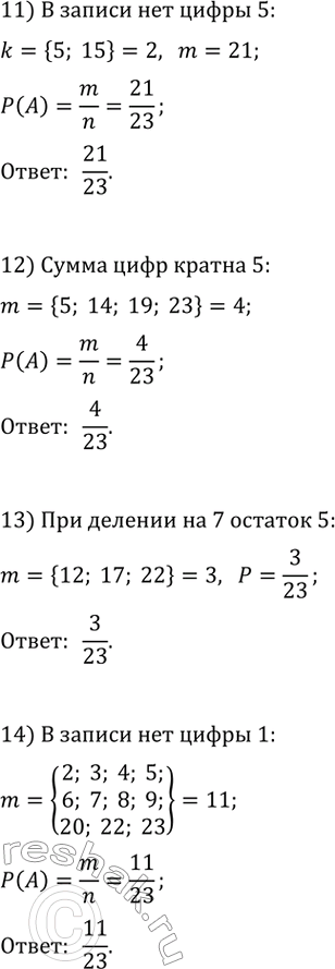
11) в записи которого отсутствует цифра 5;
12) сумма цифр которого делится нацело на 5;
13) которое при делении на 7 даёт в остатке 5;
14) в записи которого отсутствует цифра 1?
*размещая тексты в комментариях ниже, вы автоматически соглашаетесь с пользовательским соглашением