Упр.655 ГДЗ Колягин Ткачёва 10 класс (Алгебра)
Решение #1
Решение #2

Рассмотрим вариант решения задания из учебника Колягин, Ткачёва, Фёдорова 10 класс, Просвещение:
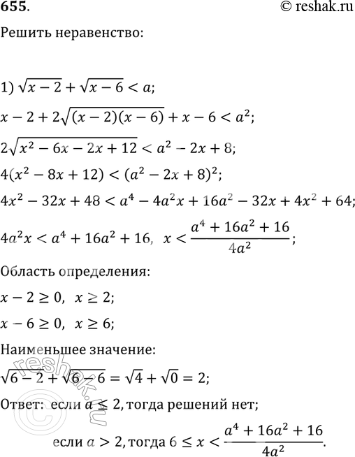
655. При различных значениях а решить неравенство:
1) v(x-2)+v(x-6) < a
2) 2x+v(a^2-x^2)>0
*размещая тексты в комментариях ниже, вы автоматически соглашаетесь с пользовательским соглашением