Упр.689 ГДЗ Дорофеев Суворова 7 класс (Алгебра)
Решение #1

Рассмотрим вариант решения задания из учебника Дорофеев, Суворова, Бунимович 10-11 класс, Просвещение:
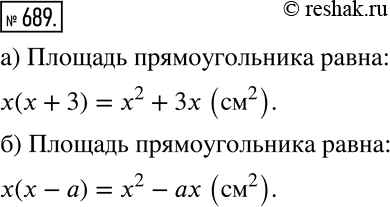
689 Составьте выражение по условию задачи и преобразуйте его в многочлен:
а) Чему равна площадь прямоугольника, одна из сторон которого равна x см, а другая на 3 см больше?
б) Чему равна площадь прямоугольника, одна из сторон которого равна х см, а другая на а см меньше?
*размещая тексты в комментариях ниже, вы автоматически соглашаетесь с пользовательским соглашением