Упр.7.1 ГДЗ Мерзляк Поляков 8 класс (Алгебра)
Решение #1

Рассмотрим вариант решения задания из учебника Мерзляк, Поляков 8 класс, Вентана-Граф:
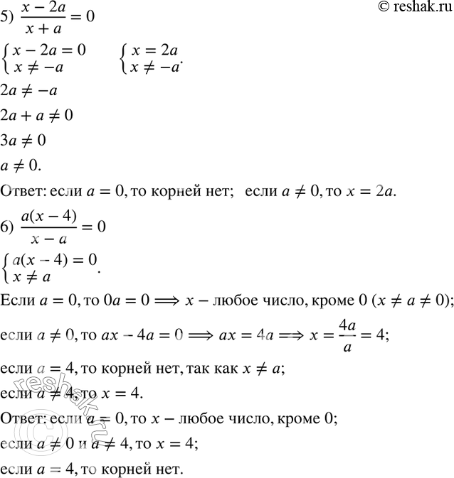
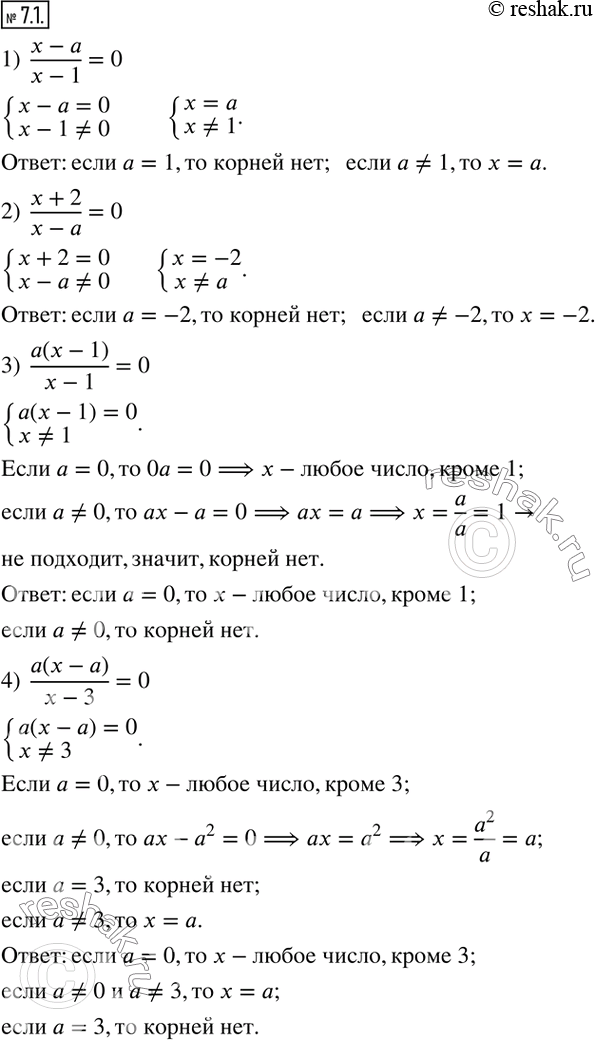
7.1. Для каждого значения параметра a решите уравнение:
1) (x-a)/(x-1)=0; 2) (x+2)/(x-a)=0; 3) a(x-1)/(x-1)=0;
4) a(x-a)/(x-3)=0; 5) (x-2a)/(x+a)=0; 6) a(x-4)/(x-a)=0.
*размещая тексты в комментариях ниже, вы автоматически соглашаетесь с пользовательским соглашением