Упр.7.36 ГДЗ Мерзляк Поляков 9 класс (Алгебра)
Решение #1

Рассмотрим вариант решения задания из учебника Мерзляк, Поляков 9 класс, Вентана-Граф:
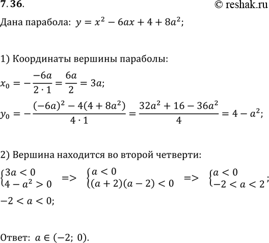
7.36. При каких значениях параметра a вершина параболы y=x^2-6ax+4+8a^2 находится во второй четверти?
*размещая тексты в комментариях ниже, вы автоматически соглашаетесь с пользовательским соглашением