Упр.7.66 ГДЗ Мерзляк Поляков 9 класс (Алгебра)
Решение #1

Рассмотрим вариант решения задания из учебника Мерзляк, Поляков 9 класс, Вентана-Граф:
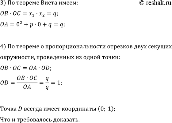
7.66. Рассматриваются все параболы вида y=x^2+px+q, q>0, которые пересекают оси координат в трёх точках. Для каждой параболы через указанные три точки проводят окружность. Докажите, что все эти окружности имеют общую точку.
*размещая тексты в комментариях ниже, вы автоматически соглашаетесь с пользовательским соглашением