Упр.73 ГДЗ Колягин Ткачёва 10 класс (Алгебра)

Решение #1

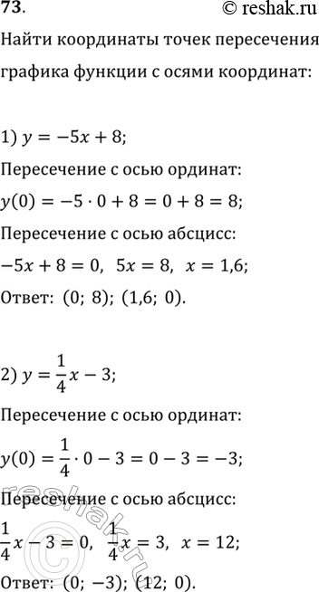
Изображение Не строя графика функции, найти координаты точек пересечения его с осями координат:1) y = -5x + 8;	2) y = 1/4*x...

Решение #2

Изображение Не строя графика функции, найти координаты точек пересечения его с осями координат:1) y = -5x + 8;	2) y = 1/4*x...
Загрузка...

Рассмотрим вариант решения задания из учебника Колягин, Ткачёва, Фёдорова 10 класс, Просвещение:
Не строя графика функции, найти координаты точек пересечения его с осями координат:
1) y = -5x + 8;
2) y = 1/4*x -3.
*Цитирирование задания со ссылкой на учебник производится исключительно в учебных целях для лучшего понимания разбора решения задания.
*размещая тексты в комментариях ниже, вы автоматически соглашаетесь с пользовательским соглашением