Упр.732 ГДЗ Муравин 6 класс (Математика)
Решение #1

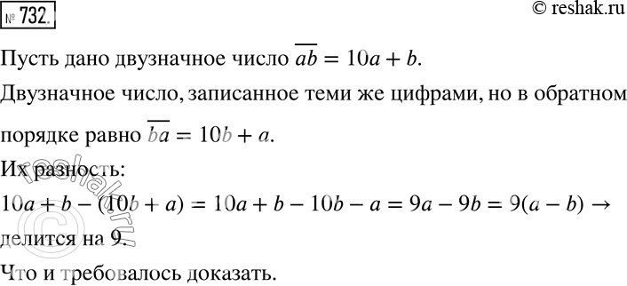
Рассмотрим вариант решения задания из учебника Муравин, Муравина 6 класс, Дрофа:
732. Докажите, что разность двузначных чисел, у которых цифры единиц и десятков поменяли местами, делится на 9.
*размещая тексты в комментариях ниже, вы автоматически соглашаетесь с пользовательским соглашением