Упр.738 ГДЗ Мерзляк Полонский 7 класс (Алгебра)
Решение #1
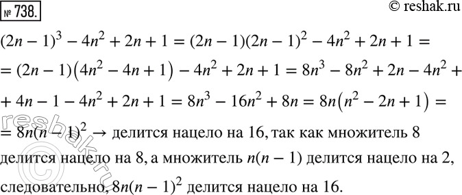
Решение #2

Рассмотрим вариант решения задания из учебника Мерзляк, Полонская, Якир 7 класс, Вентана-Граф:
738. Докажите, что при любом натуральном n значение выражения (2n - 1)3 - 4а2 + 2n + 1 делится нацело на 16.
*размещая тексты в комментариях ниже, вы автоматически соглашаетесь с пользовательским соглашением