Упр.740 ГДЗ Дорофеев Суворова 7 класс (Алгебра)
Решение #1

Рассмотрим вариант решения задания из учебника Дорофеев, Суворова, Бунимович 10-11 класс, Просвещение:
Моделируем и доказываем (740 — 741)
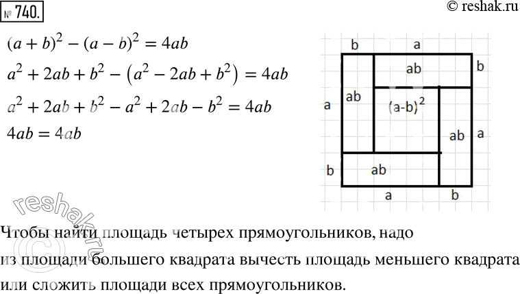
740 Докажите, что (а + b)2 - (а - b)2 = 4ab. Поясните это равенство с помощью рисунка 7.8.
*размещая тексты в комментариях ниже, вы автоматически соглашаетесь с пользовательским соглашением