Упр.751 ГДЗ Мерзляк Полонский 6 класс (Математика)
Решение #1

Рассмотрим вариант решения задания из учебника Мерзляк, Полонский, Якир 6 класс, Вентана-Граф:
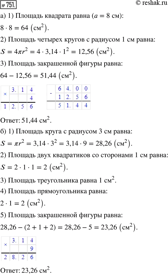
751. Вычислите площадь закрашенной фигуры (рис. 46), если длина стороны клетки равна 1 см.
*размещая тексты в комментариях ниже, вы автоматически соглашаетесь с пользовательским соглашением