Упр.759 ГДЗ Мерзляк 8 класс (Алгебра)
Решение #1
Решение #2
Решение #3

Рассмотрим вариант решения задания из учебника Мерзляк, Полонская, Якир 8 класс, Вентана-Граф:
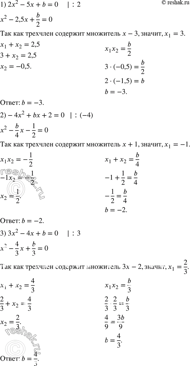
759. При каком значении b разложение на линейные множители трёхчлена:
1) 2x2 - 5х - b содержит множитель (x - 3);
2) -4x2 + bх + 2 содержит множитель (n + 1);
3) Зx2 - 4х + b содержит множитель (Зx - 2)?
*размещая тексты в комментариях ниже, вы автоматически соглашаетесь с пользовательским соглашением