Упр.763 ГДЗ Никольский Потапов 9 класс (Алгебра)

Решение #1

Изображение Упр.763 ГДЗ Никольский Потапов 9 класс

Решение #2

Изображение Упр.763 ГДЗ Никольский Потапов 9 класс

Рассмотрим вариант решения задания из учебника Никольский, Потапов 9 класс, Просвещение:
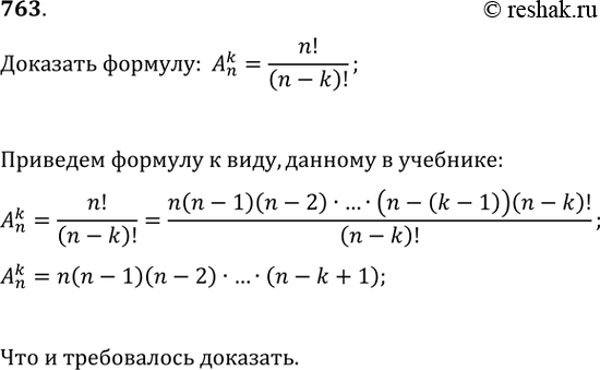
763. Доказываем. Докажите формулу: A_n^k=n!/(n-k)!.
*Цитирирование задания со ссылкой на учебник производится исключительно в учебных целях для лучшего понимания разбора решения задания.
*размещая тексты в комментариях ниже, вы автоматически соглашаетесь с пользовательским соглашением