Упр.766 ГДЗ Муравин 6 класс (Математика)
Решение #1

Рассмотрим вариант решения задания из учебника Муравин, Муравина 6 класс, Дрофа:
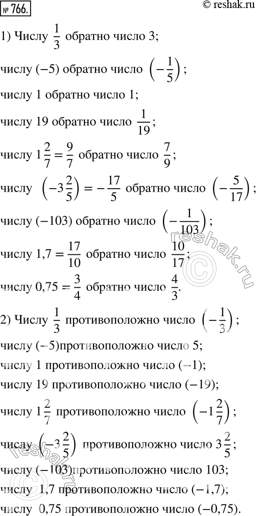
766. Даны числа: 1/3; -5; 1; 19; 1 2/7; -3 2/5; -103; 1,7; 0,75.
Запишите числа:
1) обратные данным; 2) противоположные данным.
*размещая тексты в комментариях ниже, вы автоматически соглашаетесь с пользовательским соглашением